
0314-2281315
河北省人民政府办公厅关于推进企业信用分级分类监管工作的实施意见
冀政办字〔2022〕54号
各市(含定州、辛集市)人民政府,雄安新区管委会,省政府有关部门:
为加快构建以信用为基础的新型监管机制,进一步优化监管资源配置,提高政府监管效能,推动高质量发展,打造一流营商环境,根据《国务院办公厅关于进一步完善失信约束制度 构建诚信建设长效机制的指导意见》(国办发〔2020〕49号)要求,结合我省实际,制定本实施意见。
一、总体要求
(一)指导思想。以习近平新时代中国特色社会主义思想为指导,深入贯彻党的十九大和十九届历次全会精神,全面落实党中央、国务院关于深化“放管服”改革和优化营商环境的决策部署,创新监管理念,完善监管机制,统一分类标准,分级开展评价,强化属地责任,实施分级分类监管,推进精准监管、重点监管,提升监管效能,为加快建设现代化经济强省、美丽河北提供有力支撑。
(二)基本原则。
全面覆盖,分级管理。根据部门权责清单,全面梳理涉企监管职责,落实国家部委监管制度,分级制定信用监管事项清单和评价企业名录,省、市、县三级分别开展评价,加强属地监管,实现企业监管全覆盖。
明确标准,统一分类。统一全省企业信用评价结果分类,实施四类管理,明确划分标准,科学建立评价指标体系,综合运用各类涉企信息,依靠信息化手段定期评价、自动分类,客观反映企业信用状况。
多措并举,差异监管。依据信用评价结果,依法依规予以激励或惩戒,合理确定监管重点、监管措施、抽查比例和频次等,实施差异化监管措施。
(三)总体目标。通过开展企业信用分级评价,将全省企业信用状况按照四级进行分类,加强评价结果运用,加快形成以信用为基础的新型监管机制,不断提高监管及时性、精准性、有效性,促进公平竞争,优化市场环境。2022年5月底前,省、市、县三级分别制定信用监管事项清单、评价企业名录。2022年6月底前,按照全省统一评价标准,各级社会信用体系建设牵头部门开展本级企业信用评价,结果在同级部门间共享并向上级推送。2022年12月底前,各有关部门开展评价结果运用并反馈应用成效,省级社会信用体系建设牵头部门根据反馈情况调整完善评价信息构成,进一步提高评价科学性。
二、建立信用监管事项清单和企业名录
(一)分级制定信用监管事项清单。2022年5月底前,各市、县和雄安新区具有企业监管职责的部门要参照省级做法,在上级业务部门指导下,结合国家有关部委要求,严格落实法定职责,以属地监管和全面覆盖为原则,对标河北省信用监管事项清单,分级制定本地信用监管事项清单。各市、县和雄安新区社会信用体系建设牵头部门汇总发布本级清单,形成层级分明、衔接紧密、覆盖全面的监管清单体系。(责任单位:各市、县政府,雄安新区管委会)
(二)分级编制评价企业名录。按照企业隶属关系,根据企业登记注册地址,强化分级管理。驻冀央企、省属国有企业以及金融、能源、电力、烟草、食盐、电信、交通、银行等垄断性行业企业纳入省级评价企业名录,市属国有企业纳入市级评价企业名录,其他企业纳入注册地址所在县级评价企业名录。2022年5月底前,各市、县和雄安新区社会信用体系建设牵头部门参照省级做法,对标省级评价企业名录,编制完成本级评价企业名录。(责任单位:各市、县政府,雄安新区管委会)
(三)建立动态更新机制。信用监管事项清单实行动态管理,并依托信用网站向社会公布。增加、删除或修改监管事项的,应于调整后10个工作日内报送至同级社会信用体系建设牵头部门。社会信用体系建设牵头部门根据新增、注销等情况动态更新本级评价企业名录。(责任单位:省政务服务管理办公室、省市场监管局等具有企业监管职责的省有关部门,各市、县政府,雄安新区管委会)
三、完善信息归集共享机制
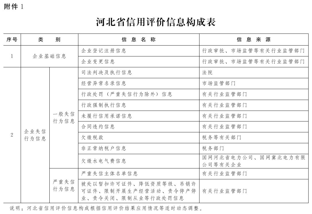
(一)明确评价信息内容。省级社会信用体系建设牵头部门制定《河北省信用评价信息构成表》,将企业登记注册、变更等基本信息,司法判决及执行信息、行政处罚(严重失信行为除外)、行政强制执行、经营异常名录、欠缴税款、非正常纳税户、欠缴水电气费、未履行信用承诺、合同违约等一般失信行为信息,被处以暂扣许可证件、降低资质等级、吊销许可证件、限制开展生产经营活动、责令停产停业、责令关闭、限制从业等行政处罚及纳入严重失信主体名单等严重失信行为信息纳入评价范围。评价信息种类动态调整,按需扩充评价信息资源。(责任单位:省政务服务管理办公室)
(二)完善信息来源渠道。2022年5月底前,省有关部门要对接国家有关部委,负责本系统省内协调联动,全量汇聚本行业涉企信息并通过省信用平台向市、县逐级共享,补充完善非本级产生的评价信息。(责任单位:省政务服务管理办公室、省商务厅、省工业和信息化厅、省市场监管局等省有关部门)
(三)分级归集共享信息。各级社会信用体系建设牵头部门负责本级评价信息归集共享工作,按照省级工作要求并结合地域特点,对接部门(单位)业务系统,提升自动化水平,实现本级信息及时、准确、全量归集共享。(责任单位:省政务服务管理办公室,各市、县政府,雄安新区管委会)
(四)建立健全信息安全防护和异议处理机制。2022年6月底前,省有关部门负责建立健全本系统信息安全管理、查询使用、应急处置、异议处理等机制,保障在评价和结果应用中的信息安全。明确异议处理申请、受理、核查、处理等要求和流程,畅通异议受理渠道。(责任单位:省政务服务管理办公室等具有企业监管职责的省有关部门,各市、县政府,雄安新区管委会)
四、统一评价标准体系
(一)统一分类标准。省级社会信用体系建设牵头部门负责制定全省统一的企业信用评价标准和指标体系,综合1年内企业失信行为发生次数和严重程度等因素,将企业信用状况统一划分为A(守信)、B(一般失信)、C(严重失信)、D(“黑名单”)四类。(责任单位:省政务服务管理办公室)
(二)统一评价周期。企业信用评价周期为1年。各级社会信用体系建设牵头部门要建立评价结果查询、发布机制,通过本级信用网站以企业自查或授权查询方式向社会公开。评价结果每年更新。(责任单位:省政务服务管理办公室,各市、县政府,雄安新区管委会)
(三)明确分类内涵。A类即企业1年内无失信行为记录,信用状况良好。B类即企业1年内有5次以下(含5次)一般失信行为记录且未造成严重后果,信用状况一般。C类即企业1年内有5次以上一般失信行为记录或存在严重失信行为记录(包括:被依法依规纳入严重失信主体名单且未移出,或被处以暂扣许可证件、降低资质等级、吊销许可证件、限制开展生产经营活动、责令停产停业、责令关闭、限制从业等行政处罚。其中,吊销许可证件不含吊销营业执照的情形),信用状况不良。D类即企业已被依法吊销营业执照,信用状况差。(责任单位:省政务服务管理办公室)
五、开展信用评价和结果共享
(一)分级开展信用评价。2022年6月底前,各级社会信用体系建设牵头部门要按照全省统一分类标准和评价指标,根据本级信用平台归集共享的信用信息,对评价名录内企业开展信用评价,实现自动分类。(责任单位:省政务服务管理办公室,各市、县政府,雄安新区管委会)
(二)评价结果协同共享。各级社会信用体系建设牵头部门要将评价结果及时共享给同级具有企业监管职责的部门,并逐级上报,由省级社会信用体系建设牵头部门按需向省级部门和各地共享全省企业信用评价结果。(责任单位:各市、县政府,雄安新区管委会,省政务服务管理办公室)
(三)加强综合分析研判。各级社会信用体系建设牵头部门要加强对企业信用评价结果的统计分析,依据本级产生和下级报送的评价结果,自动生成本辖区企业信用状况统计分析表,从地区、行业等不同维度科学研判区域性、行业性整体信用状况,为制定预见性、针对性提升或整改举措提供参考。(责任单位:各市、县政府,雄安新区管委会,省政务服务管理办公室)
(四)持续提升评价精准性。省级社会信用体系建设牵头部门要根据省级部门和各地反馈的应用成效,核验评价信息的科学性和有效性,综合各方意见查漏补缺,动态调整评价信息纳入范围,不断提高评价精准度。(责任单位:省政务服务管理办公室)
六、实施信用监管
(一)行业内部规范,强化属地监管。各级具有企业监管职责的部门要全面落实分级管理制度和属地监管责任,做好系统内部衔接,加强部门协调联动,严格依法行政,切实履行监管职责,根据企业信用评价结果,对不同类别的企业实施相应程度的监管措施,做到“无事不扰、有事必究”。(责任单位:各市、县政府,雄安新区管委会,省政务服务管理办公室等具有企业监管职责的省有关部门)
(二)实施差异化监管,分类施策。2022年6月底前,省级具有企业监管职责的部门按照以下原则细化制定本行业领域分级分类监管措施,在“双随机、一公开”监管中实施差异化监管:对A类企业,可合理降低抽查比例和频次,除投诉举报、大数据监测发现问题、转办交办案件线索及法律、法规另有规定外,根据实际情况一般不主动实施现场检查;对B类企业,按常规比例和频次抽查,对有投诉举报和确有必要的,可适当提高抽查比例和频次;对C类企业,列为重点监管对象,定向和随机抽查相结合,并提高抽查比例和频次,依法依规实施失信惩戒措施;对D类企业,依法依规严格执行限制措施。7月起,各级具有企业监管职责的部门依据企业信用评价结果,按照省级制定的规则开展“双随机、一公开”监管。(责任单位:省政务服务管理办公室等具有企业监管职责的省有关部门,各市、县政府,雄安新区管委会)
(三)突出重点领域严管,严防安全风险。对食品药品、医疗器械、特种设备、危险化学品、民爆物品等直接关系人民群众生命财产安全、公共安全以及潜在风险大、社会风险高的重点领域,按照现有规定依法实施重点监管的同时,要统筹企业分级分类管理和风险防控,强化业务协同,实行全主体、全品种、全链条、企业自查自律和视频监控相结合、全流程严格监管。(责任单位:省市场监管局、省药品监管局、省公安厅、省应急管理厅、省工业和信息化厅等省有关部门,各市、县政府,雄安新区管委会)
(四)创新监管方式,管理服务相结合。对新产业新业态新模式企业要参考信用评价结果,探索实施更加科学有效监管,动态调整监管政策和措施,切实堵塞监管漏洞。对评价等级低的企业,要有针对性地采取严格监管措施,防止演变为区域性、行业性突出问题。坚持监管与服务相结合,支持企业自律规范和落实管理责任制,并帮助企业解决实际困难。(责任单位:省政务服务管理办公室等省有关部门,各市、县政府,雄安新区管委会)
(五)科学综合运用评价结果,健全激励机制。各级各有关部门要探索企业信用评价结果的综合运用,推广信用承诺制度,在办理行政审批、招标投标、公共资源交易等相关业务时参考使用评价结果,制定配套措施,为评价结果较好的企业提供便利化服务,引导企业加强自我管理、自我约束,依法诚信经营。(责任单位:省政务服务管理办公室、省司法厅等省有关部门,各市、县政府,雄安新区管委会)
(六)建立反馈机制,统筹协调落实。2022年12月底前,各级社会信用体系建设牵头部门要跟踪评价结果应用成效,实现信用承诺、抽查检查等应用结果的逐级自动反馈,实现评价—应用—反馈闭环管理。全省上下统筹监管信息,共享共用,科学精准据实评价和反馈,确保每项措施和政策落实到位。(责任单位:省政务服务管理办公室,各市、县政府,雄安新区管委会)
七、保障措施
(一)加强组织实施。各市、县政府,雄安新区管委会要切实提高政治站位,深刻认识企业信用分级分类监管工作对更好激发企业活力、助力深化“放管服”改革和优化营商环境、推动高质量发展的重要意义,加强组织领导,增强责任意识,推动工作落实。各市、县政府,雄安新区管委会要落实此项工作主体责任,主要领导亲自抓,分管领导具体抓,省市县有关部门要依法依规履职尽责,切实发挥好监管执法和服务责任,并创新方式方法,确保实际成效。
(二)严格责任落实。省级社会信用体系建设牵头部门要做好统筹协调、督促落实等工作,省级具有企业监管职责的部门要完善配套制度,确保责任到位、措施到位。各市、县有关部门要按照省级统一部署开展相关工作。对工作拖拉、推诿扯皮造成不良影响的,依规依纪依法追责问责。对非法泄露、篡改信息或评价结果,或者利用评价工作谋私等行为,依法惩处。
(三)强化指导培训。省级具有企业监管职责的部门要进一步强化系统意识,通过多种渠道和方式,加强对下指导,开展业务培训,不断提升本系统监管能力和水平。
(四)大力宣传引导。省级社会信用体系建设牵头部门要组织发掘典型案例,及时总结推广先进经验,积极宣传工作成效,引导企业维护良好信用,进一步提升信用服务经济社会发展能力。
附件:1.河北省信用评价信息构成表
2.河北省信用监管事项清单(2022年版)
3.河北省省级评价企业名录(2022年版)
河北省人民政府办公厅
2022年4月21日




















附件3
河北省省级评价企业名录(2022年版)
一、中直驻冀企业
中国烟草总公司河北省分公司
河北中烟工业有限责任公司
中国石化销售股份有限公司河北石油分公司
中国石油化工股份有限公司石家庄炼化分公司
中国石油天然气河北销售分公司
中国石油天然气股份有限公司河北销售分公司
国网河北省电力有限公司
国网冀北电力有限公司
国家能源集团河北电力有限公司
国家电投集团河北电力有限公司
中国华电集团有限公司河北分公司
中国华能集团有限公司河北分公司
大唐河北发电有限公司
中国移动通信集团有限公司
中国联通有限公司河北分公司
中国电信股份有限公司河北分公司
中国铁塔股份有限公司河北省分公司
中移铁通有限公司河北分公司
中国铁路北京局集团有限公司石家庄铁路办事处
中国联合航空有限公司河北分公司
中国邮政集团有限公司河北省分公司
国家开发银行河北省分行
中国进出口银行河北省分行
中国农业发展银行河北省分行
中国工商银行股份有限公司河北省分行
中国农业银行股份有限公司河北省分行
中国银行股份有限公司河北省分行
中国建设银行股份有限公司河北省分行
交通银行股份有限公司河北省分行
中信银行股份有限公司石家庄分行
华夏银行股份有限公司石家庄分行
中国光大银行股份有限公司石家庄分行
上海浦东发展银行股份有限公司石家庄分行
中国华融资产管理股份有限公司河北省分公司
中国长城资产管理股份有限公司河北省分公司
中国东方资产管理股份有限公司河北省分公司
中国信达资产管理股份有限公司河北省分公司
中国出口信用保险公司河北分公司
中国人民财产保险股份有限公司河北省分公司
中国人寿保险股份有限公司河北省分公司
中国人寿财产保险股份有限公司河北省分公司
中国太平洋财产保险股份有限公司河北分公司
中国太平洋人寿保险股份有限公司河北分公司
二、省属企业
中国雄安集团有限公司
河北高速公路集团有限公司
河北省交通投资集团有限公司
河北港口集团有限公司
河北建设投资集团有限责任公司
河北机场管理集团有限公司
河北建工集团有限责任公司
河北省建筑科学研究院有限公司
河钢集团有限公司
开滦(集团)有限责任公司
冀中能源集团有限责任公司
河北地矿集团有限公司
河北省外贸资产经营有限公司
河北省粮食产业集团有限公司
河北省国有资产控股运营有限公司
财达证券股份有限公司
河北融投控股集团有限公司
河北旅游投资集团股份有限公司
河北省再担保有限责任公司
河北招标集团有限公司
河北省资产管理有限公司
河北信息产业投资集团有限公司
河北省国富农业投资集团有限公司
河北省地理信息集团有限公司
河北省水利工程局集团有限公司
河北省水利规划设计研究院有限公司
河北省水利设计集团
河北省水电有限公司
河北省水科工程技术服务有限公司
河北日报报业集团
河北广电传媒集团有限责任公司
河北出版传媒集团有限责任公司
河北广电信息网络集团
长城新媒体集团有限公司
河北银行股份有限公司
河北省农村信用社联合社
唐山三友集团有限公司
三、其他企业
河北省盐业公司
兴业银行股份有限公司石家庄分行
中国民生银行股份有限公司石家庄分行
平安银行股份有限公司石家庄分行
中国平安财产保险股份有限公司河北分公司
中国平安人寿保险股份有限公司河北分公司
燕赵财产保险股份有限公司
主办单位:承德市信用协会 承德市信用纠纷人民调解委员会
业务主管:承德市工商业联合会 业务指导:承德市信用办 承德市司法局
Copyright©2018 承德市信用协会 备案号:冀ICP备18022440号-1
数据库支持:绿盾征信(北京)有限公司(www.11315.com)