
0314-2281315
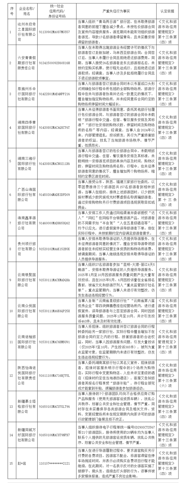
旅游市场秩序集中整治工作开展以来,各地依法查办了一批重大案件,并依法依规开展失信主体认定,截至2026年3月底,全国文化和旅游市场共认定失信主体1655个。为落实《国务院办公厅关于进一步加强旅游市场综合监管的通知》有关要求,提升信用监管效能,营造诚信、公平、有序的旅游市场环境,现对旅游市场秩序集中整治严重失信主体典型名单(2026年第一批)予以公布。(来源:旅游和文化部网站)
主办单位:承德市信用协会 承德市信用纠纷人民调解委员会
业务主管:承德市工商业联合会 业务指导:承德市信用办 承德市司法局
Copyright©2018 承德市信用协会 备案号:冀ICP备18022440号-1
数据库支持:绿盾征信(北京)有限公司(www.11315.com)